1. 퍼셉트론
- 인공신경망의 한 종류
- 다수의 입력(\(x_{1}, x_{2}, x_{3}, \cdots, x_{n}\))과 가중치(\(w_{1}, w_{2}, w_{3}, \cdots, w_{n}\))를 곱하여 그 값에 편향(\(bias\))를 더한 값이 어느 임계치 값(\(\theta\))을 초과하면 활성화 함수를 통과한 출력값을 내보냄

2. 뉴런의 수학적 표현

- 뉴런의 axon(\(x_{0}\))이 synapse를 통과하며 가중치(\(w_{0}\))가 주어짐 → dendrite를 통해 \(w_{0}x_{0}\)이 cell body에 들어감 → 이외에 \(w_{1}x_{1}\), \(w_{2}x_{2}\)등도 cell body에 들어옴
- cell body에서 값들이 합해지고, 합한 값에 마지막으로 편향을 더해줌 → activation function 과정을 거쳐 output axon으로 출력됨
- \(y=f(\sum _{i}w_{i}x_{i}+b)\)
- \(f\): 활성화 함수
- 임계값(\(\theta\))을 경계로 출력이 바뀜
- \(b\): 편향
- 결정 경계선을 원점에서부터 벗어나게 해줌
- 따로 표현이 없어도 기본적으로 존재한다고 생각
- \(\sum _{i}w_{i}x_{i}\): 두 벡터의 내적으로 표현 가능
\(x_{1}w_{1} + x_{2}w_{2} + \cdots + x_{n}w_{n} = w^{T}x\)
3. 완전 연결 계층(Fully-Connected Layer) 수학적 표현

- 모드 노드들이 연결된 구조
- \(W=[w_{0}, w_{1}, \cdots, w_{M-1}]^{T}\)
각각의 \(w_{k}\)는 \(N \times 1\) 형태의 벡터
\(W\)는 \(N \times M\)행렬
\(b=[b_{0}, b_{1}, \cdots, b_{M-1}]\\
y_{0}=f(w_{0}^{T}x+b_{0})\\
y_{1}=f(w_{1}^{T}x+b_{1})\\
y_{2}=f(w_{2}^{T}x+b_{2})\\
\cdots\\
y_{M-1}=f(w_{M-1}^{T}x+b_{M-1})\\
\to y=f(Wx+b)\)
4. 논리 회로
- 논리 게이트(Logic Gates)
- AND: 둘 다 1이면 1
- OR: 둘 중 하나면 1이면 1
- NOT: 하나가 1이면 다른 하나는 0, 하나가 0이면 다른 하나는 1
- NAND: 둘 다 1이면 0
- NOR: 둘 다 0이면 1
- 다이어그램과 진리표

- AND 게이터
- 두 입력이 모두 1일 때 1을 출력하는 논리회로


def AND(a, b):
input = np.array([a, b])
weights = np.array([0.4, 0.4])
bias = -0.6
value = np.sum(input * weights) + bias
if (value <= 0):
return 0
else:
return 1
print(AND(0, 0)) # 0
print(AND(0, 1)) # 0
print(AND(1, 0)) # 0
print(AND(1, 1)) # 1
x1 = np.arange(-2, 2, 0.01)
x2 = np.arange(-2, 2, 0.01)
bias = -0.6
y = (-0.4 * x1 - bias) / 0.4
plt.axvline(x = 0)
plt.axhline(y = 0)
plt.plot(x1, y, 'r--')
plt.scatter(0, 0, color = 'orange', marker = 'o', s = 150)
plt.scatter(0, 1, color = 'orange', marker = 'o', s = 150)
plt.scatter(1, 0, color = 'orange', marker = 'o', s = 150)
plt.scatter(1, 1, color = 'black', marker = '^', s = 150)
plt.xlim(-0.5, 1.5)
plt.ylim(-0.5, 1.5)
plt.grid()
plt.show()

- 빨간선인 임계값을 넘어간 부분이 결과 1을 출
- OR 게이트
- 두 입력 중 하나라도 1이면 1을 출력하는 논리회로


def OR(a, b):
input = np.array([a, b])
weights = np.array([0.4, 0.5])
bias = -0.3
value = np.sum(input * weights) + bias
if (value <= 0):
return 0
else:
return 1
print(OR(0, 0)) # 0
print(OR(0, 1)) # 1
print(OR(1, 0)) # 1
print(OR(1, 1)) # 1
x1 = np.arange(-2, 2, 0.01)
x2 = np.arange(-2, 2, 0.01)
bias = -0.3
y = (-0.4 * x1 - bias) / 0.5
plt.axvline(x = 0)
plt.axhline(y = 0)
plt.plot(x1, y, 'r--')
plt.scatter(0, 0, color = 'orange', marker = 'o', s = 150)
plt.scatter(0, 1, color = 'black', marker = '^', s = 150)
plt.scatter(1, 0, color = 'black', marker = '^', s = 150)
plt.scatter(1, 1, color = 'black', marker = '^', s = 150)
plt.xlim(-0.5, 1.5)
plt.ylim(-0.5, 1.5)
plt.grid()
plt.show()

- 빨간선인 임계값을 넘어간 부분이 결과 1을 출력
- NAND 게이트
- 두 입력이 모두 1일 때 0을 출력하는 논리회로


def NAND(a, b):
input = np.array([a, b])
weights = np.array([-0.6, -0.5])
bias = 0.7
value = np.sum(input * weights) + bias
if (value <= 0):
return 0
else:
return 1
print(NAND(0, 0)) # 1
print(NAND(0, 1)) # 1
print(NAND(1, 0)) # 1
print(NAND(1, 1)) # 0
x1 = np.arange(-2, 2, 0.01)
x2 = np.arange(-2, 2, 0.01)
bias = 0.7
y = (0.6 * x1 - bias) / -0.5
plt.axvline(x = 0)
plt.axhline(y = 0)
plt.plot(x1, y, 'r--')
plt.scatter(0, 0, color = 'black', marker = '^', s = 150)
plt.scatter(0, 1, color = 'black', marker = '^', s = 150)
plt.scatter(1, 0, color = 'black', marker = '^', s = 150)
plt.scatter(1, 1, color = 'orange', marker = 'o', s = 150)
plt.xlim(-0.5, 1.5)
plt.ylim(-0.5, 1.5)
plt.grid()
plt.show()

- 빨간선인 임계값을 넘어간 부분이 결과 0을 출력
5. XOR 게이트
- 인공지능 첫번째 겨울, 딥러닝의 첫번째 위기를 초래
- AND, NAND와 같은 선형 문제는 퍼셉트론으로 해결 가능하지만, XOR은 직선(선형) 하나로는 불가능
- 다층 퍼셉트론으로 해
- AND, NAND, OR Gate를 조합
6. 다층 퍼셉트론(Multi Layer Perceptron, MLP)

- 다층 퍼셉트론의 구성
- 입력층(input layer)
- 은닉층(hidden layer)
- 1개 이상 존재
- 보통 5개 이상 존재하면 Deep Neural Network라고 칭함
- 출력층(output layer)

- 수식
- (input layer → hidden layer)
\(z=f_{L}(W_{L}x+b_{L})\) - (hidden layer → output layer)
\(y=a_{K}(W_{K}z+b_{K})\)
- (input layer → hidden layer)
- XOR 게이트
- 서로 다른 두 값이 입력으로 들어가면 1을 반환

def XOR(x1, x2):
s1 = NAND(x1, x2)
s2 = OR(x1, x2)
y = AND(s1, s2)
return y
print(XOR(0, 0)) # 0
print(XOR(0, 1)) # 1
print(XOR(1, 0)) # 1
print(XOR(1, 1)) # 0
7. 활성화 함수(Activation Function)
- 입력 신호의 총합을 출력 신호로 변환하는 함수
- 활성화 함수에 따라 출력값이 결정
- 단층, 다층 퍼셉트론 모두 사용
- 대표적인 활성화 함수
- Sigmoid
- ReLU
- tanh
- Identify Function
- Softmax
- 하나의 layer에서 다음 layer로 넘어갈 때는 항상 활성화 함수를 통과
- 계단 함수(Step Function)
- \(y=\begin{cases}
0&(x<0) \\
1& (x\geq 0)
\end{cases}\)

def step_function(x):
if x > 0:
return 1
else:
return 0
def step_function_for_numpy(x):
y = x > 0
return y.astype(int)
print(step_function(-3)) # 0
print(step_function(5)) # 1
# 넘파이 배열로 입력값을 줄 때 사용
a = np.array([5, 3, -4, 2.0])
print(step_function_for_numpy(a)) # [1 1 0 1]
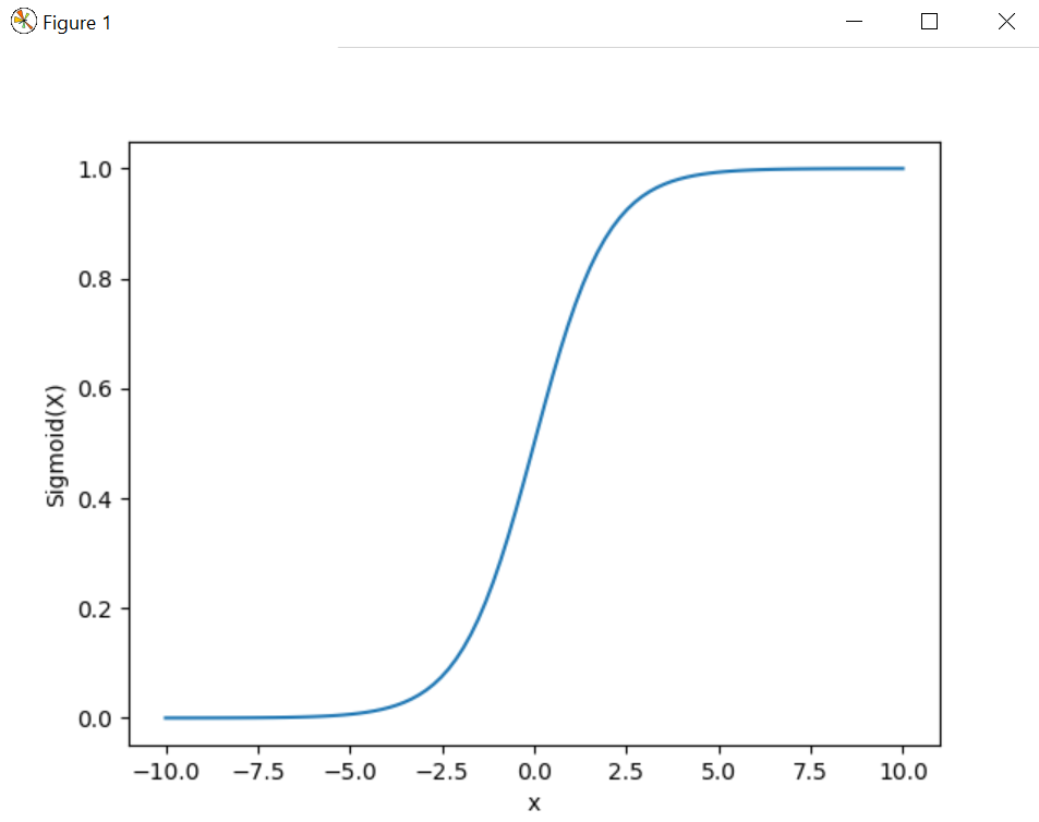
- 시그모이드 함수(Sigmoid Function)
- 이진분류(binary Classification)에 주로 사용
- 마지막 출력층의 활성화 함수로 사용
- 출력값이 0~1의 값이며, 이는 확률로 표현 가능
\(y=\frac{1}{1+e^{-x}}\)

def sigmoid(x):
return 1 / (1 + np.exp(-x))
print(sigmoid(3)) # 0.9525741268224334, 1에 근접
print(sigmoid(-3)) # 0.04742587317756678, 0에 근접
- 시그모이드 함수와 계단 함수 비교
- 공통점
- 출력값이 0~1내의 범위
- 입력값의 정도에 따라 출력값의 정도가 달라짐 즉, 입력이 중요하면(입력값이 크면) 큰 값을 출력
- 차이점
계단함수에 비해 시그모이드 함수는- 입력에 따라 출력이 연속적으로 변화
- 출력이 '매끄러움'
이는 모든 점에서 미분 가능함을 의미
plt.grid()
x = np.arange(-5.0, 5.0, 0.01)
y1 = sigmoid(x)
y2 = step_function_for_numpy(x)
plt.plot(x, y1, 'r--', x, y2, 'b--')
plt.show()

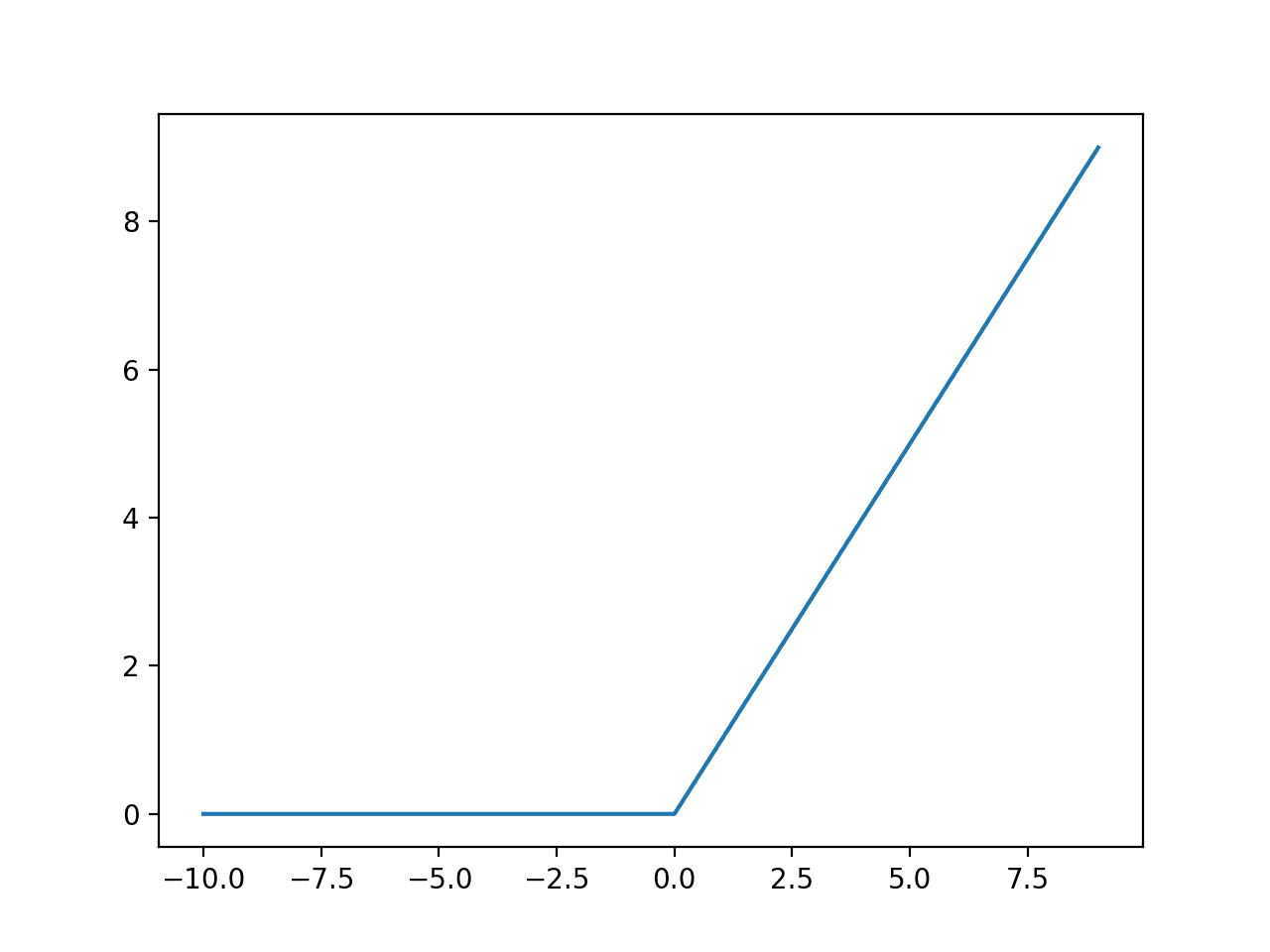
- ReLU(Rectified Linear Unit)
- 가장 많이 쓰이는 함수 중 하나
- \(y=\begin{cases}
0&(x\leq0) \\
x& (x> 0)
\end{cases}\)

def ReLU(x):
if x > 0:
return x
else:
return 0
print(ReLU(5)) # 5
print(ReLU(-3)) # 0
- 하이퍼볼릭 탄젠트 함수(Hyperbolic tangent function, tanh)
- \(y=\frac{e^{x}-e^{-x}}{e^{x}+e^{-x}}

def tanh(x):
return (np.exp(x) - np.exp(-x)) / (np.exp(x) + np.exp(-x))
print(tanh(3)) # 0.9950547536867306
print(tanh(-3)) # -0.9950547536867306
- 항등 함수(Identity Function)
- 회귀(Regression) 문제에서 주로 사용
- 출력층의 활성화 함수로 활용
- \(y=x\)
- 입력값 그대로 출력하기 때문에 굳이 정의할 필요는 없지만 신경망 중간 레이어 흐름과 통일하기 위해 사용

def identify_function(x):
return x
print(identify_function(4)) # 4
print(identify_function(-1)) # -1
X = np.array([2, -3, 0.4])
print(identify_function(X)) # [ 2. -3. 0.4]
- Softmax
- 다중 클래스 분류에 사용(Multi Class Classification)
- 입력값의 영향을 크게 받음
입력값이 크면 출력값도 큼 - 출력값을 확률에 대응 가능
- 출력값의 총합은 1
- 수식
\(y_{k}=\frac{exp(a_{k})} {\sum_{i=1}exp(a_{i})}\)

def softmax(a):
exp_a = np.exp(a)
sum_exp_a = np.sum(exp_a)
y = exp_a / sum_exp_a
return y
a = np.array([0.3, 0.2, 4.0, -1.2])
print(softmax(a)) # [0.02348781 0.02125265 0.9500187 0.00524084]
print(np.sum(softmax(a))) # 1.0
- 소프트맥스 함수 주의점
- 오버플로우(overflow) 문제
A = np.array([1000, 900, 1050, 500])
print(softmax(A))
# 출력 결과
[nan nan nan 0.]
RuntimeWarning: overflow encountered in exp
exp_a = np.exp(a)
RuntimeWarning: invalid value encountered in true_divide
y = exp_a / sum_exp_a
- 지수 함수(exponential function)을 사용하지 때문에 입력값이 너무 크면 무한대(inf)가 반환됨
- 개선한 수식(C는 a의 최대값, 스케일링을 조금 하는 것)
\(y_{k}=\frac {exp(a_{k})} {\sum_{i=1}exp(a_{i})} = \frac {Cexp(a_{k})} {C\sum_{i=1}exp(a_{i})}\\
\quad = \frac {exp(a_{k} + logC)} {\sum_{i=1}exp(a_{i} + logC)}\\
\quad = \frac {exp(a_{k}+C'} {\sum_{i=1}exp(a_{i}+C')}\)
def softmax(a):
C = np.max(a)
return (np.exp(a - C) / np.sum(np.exp(a - C)))
A = np.array([1000, 900, 1050, 500])
print(softmax(A))
# 출력 결과
[1.92874985e-022 7.17509597e-066 1.00000000e+000 1.37415257e-239]
- 활성화 함수를 비선형 함수로 사용하는 이유
- 신경망을 깊게 하기 위함
- 만약 활성화 함수를 선형함수로 하게 되면 은닉층의 개수가 여러개이더라도 의미가 없어짐
- 만약, \(h(x)=cx\)이고, 3개의 은닉층이 존재한다면
\(y=h(h(h(x)))\\
\quad=c \times c \times c \times x\\
\quad=c^{3}x\)
이므로 결국 선형 함수가 되어버림
- 그 외의 활성화 함수
- LeakyReLU
- \(f_{a}(x)=\begin{cases}
x& x \geq 0\\
ax& x<0
\end{cases}\)

def LeakyReLU(x):
a = 0.01
return np.maximum(a*x, x)
x = np.array([0.5, -1.4, 3, 0, 5])
print(LeakyReLU(x))
# 출력 결과
[ 0.5 -0.014 3. 0. 5. ]
- ELU(Exponential Linear Units)
- \(f(\alpha, x)=\begin{cases}
\alpha(e^{x}-1)& x \leq 0\\
x& x>0
\end{cases}\)

def ELU(x):
alpha = 1.0
return ( x>= 0) * x + (x < 0) * alpha * (np.exp(x)-1)
print(ELU(4)) # 4.0
print(ELU(-0.5)) # -0.3934693402873666
x = np.array([-2, 0.1, 4])
print(ELU(x)) # [-0.86466472 0.1 4. ]
- 활성화 함수 참고
- 일반적인 사용 순서
- ELU
- LeakyReLU
- ReLU
- tanh
- sigmoid
- 스탠포드 강의에서 언급한 사용 순서
- ReLU
- ReLU Family(LeakyReLU, ELU)
- sigmoid는 사용 X
8. 3층 신경망 구현하기
- 2 클래스 분류
- 입력층(input layer)
- 뉴런수: 3
- 은닉층(hidden layer)
- 첫번째 은닉층 뉴런수: 3
- 두번째 은닉층 뉴런수: 2
- 출력층(output layer)
- 뉴런수: 2
- 활성화 함수 정의
def sigmoid(X):
return 1 / (1 + np.exp(-X))
X = np.array([1.0, 0.5, 0.4])
W1 = np.array([[0.1, 0.3, 0.5], [0.2, 0.4, 0.6], [0.3, 0.5, 0.7]])
B1 = np.array([1, 1, 1])
print(X.shape) # (3,)
print(W1.shape) # (3, 3)
print(B1.shape) # (3,)
A1 = np.dot(X, W1) + B1
Z1 = sigmoid(A1)
print(A1)
print(Z1)
# 출력 결과
[1.32 1.7 2.08]
[0.78918171 0.84553473 0.88894403]
# 두번째 레이어 통과
W2 = np.array([[0.2, 0.4, 0.6], [0.1, 0.3, 0.5], [0.4, 0.6, 0.8]])
B2 = np.array([1, 1, 1])
print(W2.shape) # (3, 3)
print(B2.shape) # (3,)
A2 = np.dot(A1, W2) + B2
Z2 = sigmoid(A2)
print(A2)
print(Z2)
# 출력 결과
[2.266 3.286 4.306]
[0.90602176 0.96394539 0.9866921 ]
# 세번째 레이어 통과
W3 = np.array([[0.1, 0.3], [-0.1, -0.5], [0.3, 0.5]])
B3 = np.array([1, 1])
print(W3.shape) # (3, 2)
print(B3.shape) # (2,)
A3 = np.dot(A2, W3) + B3
Z3 = sigmoid(A3)
print(A3)
print(Z3)
# 출력 결과
[2.1898 2.1898]
[0.8993298 0.8993298]
# 네번째 레이어 통과
W4 = np.array([[0.1, 0.2], [0.3, 0.5]])
B4 = np.array([1, 1])
print(W4.shape) # (2, 2)
print(B4.shape) # (2,)
A4 = np.dot(A3, W4) + B4
Z4 = sigmoid(A4)
print(A4)
print(Z4)
# 출력 결과
[1.87592 2.53286]
[0.86714179 0.92641356]
# 하나의 네트워크로 합치면 다음과 같이 됨
def network():
network = {}
# 첫번째 레이어
network['W1'] = np.array([[0.1, 0.3, 0.5], [0.2, 0.4, 0.6], [0.3, 0.5, 0.7]])
network['B1'] = np.array([1, 1, 1])
# 두번째 레이어
network['W2'] = np.array([[0.2, 0.4, 0.6], [0.1, 0.3, 0.5], [0.4, 0.6, 0.8]])
network['B2'] = np.array([1, 1, 1])
# 세번째 레이어
network['W3'] = np.array([[0.1, 0.3], [-0.1, -0.5], [0.3, 0.5]])
network['B3'] = np.array([1, 1])
# 네번째 레이어
network['W4'] = np.array([[0.1, 0.2], [0.3, 0.5]])
network['B3'] = np.array([1, 1])
return network
def forward(network, x):
W1, W2, W3, W4 = network['W1'], network['W2'], network['W3'], network['W4']
B1, B2, B3, B4 = network['B1'], network['B2'], network['B3'], network['B4']
A1 = np.dot(x, W1) + B1
Z1 = sigmoid(A1)
A2 = np.dot(Z1, W1) + B1
Z2 = sigmoid(A2)
A3 = np.dot(Z2, W1) + B1
Z3 = sigmoid(A3)
A4 = np.dot(Z3, W1) + B1
y = sigmoid(A4)
return y
- 신경망 추론
net = network()
x = np.array([0.3, 1.3, -2.2])
y = forward(net, x)
print(y)
# 출력 결과
[0.78781193 0.82428264]'Python > Deep Learning' 카테고리의 다른 글
| [딥러닝 기초] 신경망 학습 (0) | 2023.03.14 |
|---|---|
| [딥러닝 기초] 경사하강법 (0) | 2023.03.13 |
| [딥러닝 기초] 모델 학습과 손실 함수 (1) | 2023.03.12 |
| [딥러닝 기초] 신경망 데이터 표현 (0) | 2023.03.08 |
| [딥러닝 기초] 신경망 기초수학 (0) | 2023.03.06 |